>
学校主页
|
English
首页
研究院概况
研究院简介
组织架构
现任领导
综合管理办公室
研究机构
中亚油气开发研究中心
土库曼斯坦研究中心
乌兹别克斯坦研究中心
阿塞拜疆研究中心
人才培养
学科简介
二级学科
导师风采
学术队伍
学术委员会
专兼职研究团队
科学研究
专著译著
科研项目
学术论文
学术动态
学术交流
品牌活动
招生信息
交流合作
校企合作
国内交流
国际合作
首页
研究院概况
研究院简介
组织架构
现任领导
综合管理办公室
研究机构
中亚油气开发研究中心
土库曼斯坦研究中心
乌兹别克斯坦研究中心
阿塞拜疆研究中心
人才培养
学科简介
二级学科
导师风采
学术队伍
学术委员会
专兼职研究团队
科学研究
专著译著
科研项目
学术论文
学术动态
学术交流
品牌活动
招生信息
交流合作
校企合作
国内交流
国际合作
学校首页
研究院动态
通知公告
中亚观察
学术动态
×
研究院概况
当前位置:
首页
>>
研究院概况
>>
组织架构
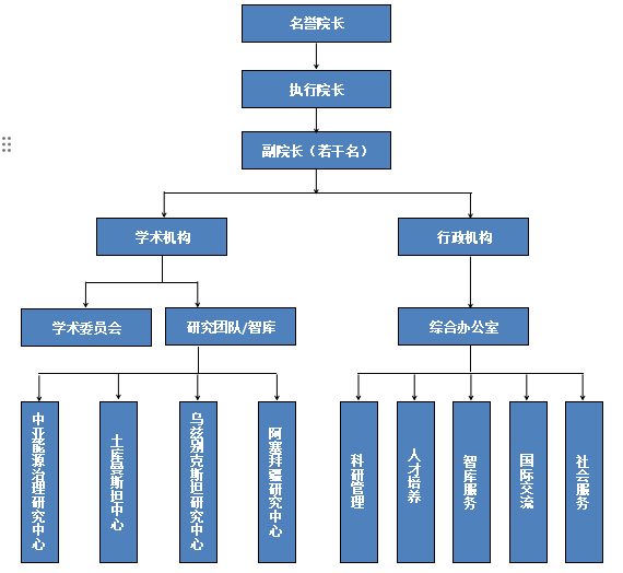
研究院简介
组织架构
现任领导
综合管理办公室
组织架构
浏览量: